跳转到主要内容

2018年精装修造价实操班12月15日正式开课


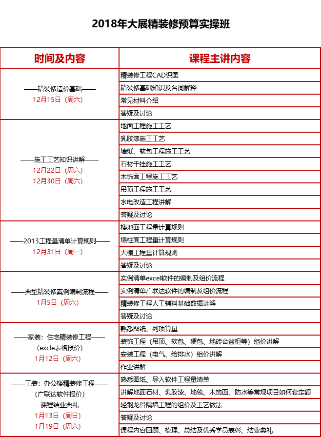
非常感谢大展培训学校的学员们一直对大展的支持与厚爱,根据大家的需求,大展培训学校现正式推出2018年精装修造价实操班,具体课程安排如下:

微信图片_20181016182349.png

以上是大展培训学校精装造价实操班的具体课程安排,上课的小伙伴,请提前安排好自己的上课行程。具体上课教室,请关注大展培训公众号。


大展培训学校微信公众号二唯码

关注《大展培训学校》公众号,获取最新建筑界最新动态

大展建造人才微信公众号二唯码

关注《大展建筑人才网》公众号,获取最新招聘、求职信息